Introduction
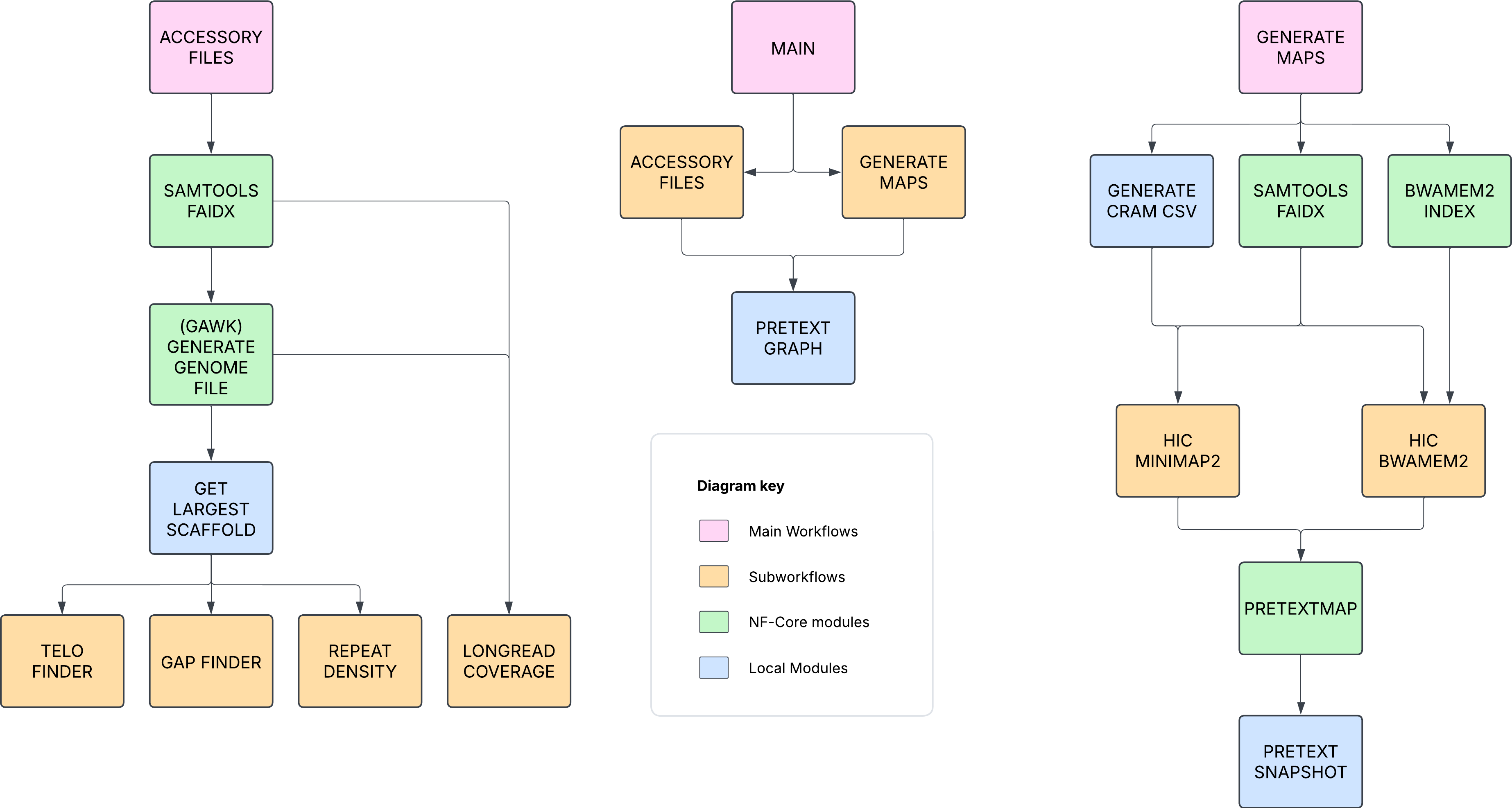
sanger-tol/curationpretext is a bioinformatics pipeline typically used in conjunction with TreeVal to generate pretext maps (and optionally telomeric, gap, coverage, and repeat density plots which can be ingested into pretext) for the manual curation of high quality genomes.
This is intended as a supplementary pipeline for the treeval project. This pipeline can be simply used to generate pretext maps, information on how to run this pipeline can be found in the usage documentation.

-
Generate Maps - Generates pretext maps as well as a static image.
-
Accessory files - Generates the repeat density, gap, telomere, and coverage tracks.
Usage
[!NOTE]
If you are new to Nextflow and nf-core, please refer to this page on how to set-up Nextflow. Make sure to test your setup with -profile test before running the workflow on actual data.
[!NOTE]
If you are new to Nextflow and nf-core, please refer to this page on how to set-up Nextflow. Make sure to test your setup with -profile test before running the workflow on actual data.
Currently, the pipeline uses the following flags:
-
--input- The absolute path to the assembled genome in, e.g.,
/path/to/assembly.fa
- The absolute path to the assembled genome in, e.g.,
-
--reads- The directory of the fasta files generated from longread reads, e.g.,
/path/to/fasta/
- The directory of the fasta files generated from longread reads, e.g.,
-
--read_type- The type of longread data you are utilising, e.g., ont, illumina, hifi.
-
--aligner- The aligner yopu wish to use for the coverage generation, defaults to bwamem2 but minimap2 is also supported.
-
--cram- The directory of the cram and cram.crai files, e.g.,
/path/to/cram/
- The directory of the cram and cram.crai files, e.g.,
-
--map_order- hic map scaffold order, input either
lengthorunsorted
- hic map scaffold order, input either
-
--teloseq- A telomeric sequence, e.g.,
TTAGGG
- A telomeric sequence, e.g.,
-
--all_output- An option to output all maps + accessory files, the default will only output the pretextmaps where ingestion has occured.
Now, you can run the pipeline using:
nextflow run sanger-tol/curationpretext \
--input { input.fasta } \
--cram { path/to/cram/ } \
--reads { path/to/longread/fasta/ } \
--read_type { default is "hifi" }
--sample { default is "pretext_rerun" } \
--teloseq { default is "TTAGGG" } \
--map_order { default is "unsorted" } \
--all_output <true/false> \
--outdir { OUTDIR } \
-profile <docker/singularity/{institute}>
Warning: Please provide pipeline parameters via the CLI or Nextflow
-params-fileoption. Custom config files including those provided by the-cNextflow option can be used to provide any configuration except for parameters;
For more details, please refer to the usage documentation and the parameter documentation.
Pipeline output
To see the the results of a test run with a full size dataset refer to the results tab on the sanger-tol/curationpretext website pipeline page. For more details about the output files and reports, please refer to the output documentation.
Credits
sanger-tol/curationpretext was originally written by Damon-Lee B Pointon (@DLBPointon).
We thank the following people for their extensive assistance in the development of this pipeline:
-
@muffato - For reviews.
-
@yumisims - TreeVal and Software.
-
@weaglesBio - TreeVal and Software.
-
@josieparis - Help with better docs and testing.
-
@mahesh-panchal - Large support with 1.2.0 in making the pipeline more robust with other HPC environments.
-
@GRIT - For feedback and feature requests.
-
@prototaxites - Support with 1.3.0 and showing me the power of GAWK.
Contributions and Support
If you would like to contribute to this pipeline, please see the contributing guidelines.
Citations
If you use sanger-tol/curationpretext for your analysis, please cite it using the following doi: 10.5281/zenodo.12773958
An extensive list of references for the tools used by the pipeline can be found in the CITATIONS.md file.
This pipeline uses code and infrastructure developed and maintained by the nf-core community, reused here under the MIT license.
The nf-core framework for community-curated bioinformatics pipelines.
Philip Ewels, Alexander Peltzer, Sven Fillinger, Harshil Patel, Johannes Alneberg, Andreas Wilm, Maxime Ulysse Garcia, Paolo Di Tommaso & Sven Nahnsen.
Nat Biotechnol. 2020 Feb 13. doi: 10.1038/s41587-020-0439-x.
Command copied!